Role Of artificial intelligence and its impact in mental health services
Abstract
As an ever-evolving technology, Artificial Intelligence (AI) via the Internet can be used on a day-to-day basis to seek information, seek health resources, and acquire social support in mental health. Through an integrative review, this study aimed to understand AI’s role and its impact on mental health services. To critically appraise the evidence, Melnyk & Fineout-Overholt's (2015) method was adopted to gather, evaluate, and record the type and level of evidence of each study. Eight articles were included and classified according to Level of Evidence (LOE) between II to VI. The articles addressed the significant impact of AI which can aid in the delivery of mental health services. The efficiency and productivity of workplaces can be significantly increased by AI, which can help health professionals such as nurses to accomplish work effectively in practice settings such as mental health settings. Healthcare professionals such as mental health specialists, nurse informaticists and engineers must collaborate and understand the perceived challenges of building, employing, and using AI-enabled for clinical practice in mental health.
Background
Artificial Intelligence (AI) is a wide branch of computer science that uses computer-based machinery that can accomplish sophisticated tasks. As an ever-evolving technology, Artificial Intelligence (AI) via the Internet can be used on a day-to-day basis to seek information, seek health resources, and acquire social support in mental health. The usage of mobile platforms to deliver services is improving mental health, promoting wellness, and is becoming a suitable way to bridge gaps in mental and other types of health care (Kaminski, 2020; Han et al. 2021).
Health professionals are beginning to use AI in their field of practice for activities like diagnostic imaging, genetic diagnoses, clinical laboratory screening and health communications (Nadarzynski et al., 2019). According to Blease et al. (2020), recent debates have focused on the potential of machine learning (ML) and artificial intelligence (AI) to transform the delivery of healthcare by pulling out insights from “big data” to predict accurate patterns in patient behavior and health outcomes.
Plenty of inventions and improvements have been made as technology progressed and evolved into something useful in mental health services such as being able to reach a lot of people who need help, and in this case, AI could serve as a cost-effective therapeutic agent. There is an abundance of new discoveries like artificial intelligence (AI) and its sub-branches such as machine learning (ML) and deep learning (DL) that could be of service to unravel solutions to support mental health care problems. Researchers have found benefits of ML in detecting and diagnosing mental health disorders like depression, Alzheimer’s disease, and schizophrenia as well as in the improvement of clinical and research processes to promote mental health and well-being (Tandon & Tandon, 2019; Shatte et al., 2019).
The aim of this study was to examine the current evidence to distinguish the role of AI and its impact in mental health services.
PICOT Question
The clinical inquiry in this integrative study is, among clinicians (P), what is the role (P) of Artificial Intelligence (I) and its impact on mental health services (O) over the last 5 years (T)?
Method
Design
The researchers did a thorough review of related studies in association to the study topic. An integrated review is an approach of choice if the researchers want to explore a topic generally and determine the state of science on a specific issue (Toronto & Remington, 2020). In compliance with the integrative review, the researchers identified the clinical subject of interest, and the review findings were summarized by identifying healthcare and nursing implications.
Search Strategy
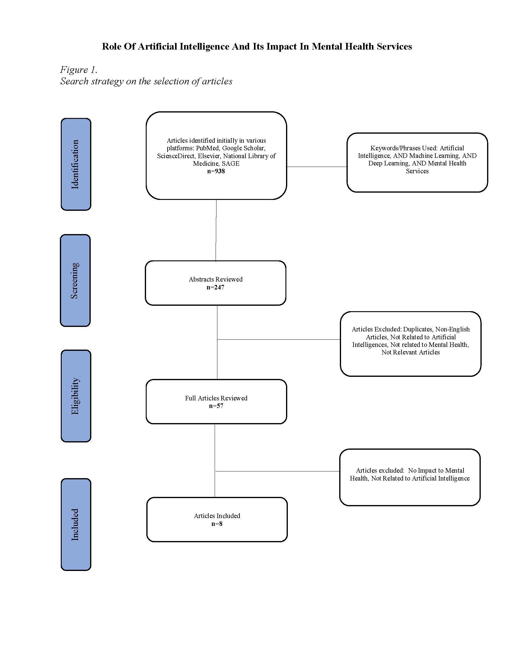
During the search strategy, the researchers made use of search databases such as PubMed, Google Scholar, ScienceDirect, Elsevier, National Library of Medicine, and SAGE. The first search of articles capitulated 1956 results, of which eight (8) met the nondiscriminatory review's inclusion and exclusion criteria. The review consisted of a series of publications covered between February 2017 up to December 2022. Upon reviewing the articles, insights, unrelated articles, and abstracts were disregarded from the publications selected and only those centered on the roles of AI and its impact in mental health services were included. Keywords/phrases used in this search were: Artificial Intelligence, AND Machine Learning, AND Deep Learning, AND Mental Health Services (See Figure 1).

Quality Assessment
Using a rapid critical appraisal approach, the researchers reviewed each article through an assessment matrix where each was manually and independently assessed. The data gathered were in line with the point of reference resulting in an integrative review about artificial intelligence and its impact on mental health. Every article was in English, and all articles fit the inclusion criteria. Moreover, every selected article related to the topic of “the role of AI and its impact in mental health services”.
Interpretation of data and Abstraction
To summarize the articles collected, the researchers utilized an assessment matrix to critically appraise the evidence. The researchers then collected all findings in a spreadsheet designed to differentiate the Author, Design, Data Collection Ranges, Sampling and Setting, Data gathering procedure used and the Level of Evidence (LOE) by adapting the rating system designed by Melnyk & Fineout-Overholt (2015) to determine intervention and treatment questions.
Results
Article/sample characteristics
The researchers exemplified the search approach through manual identification and screening. All eight (8) of the papers studied are classified as having a Level of Evidence of II, III, IV, or VI, and include random controlled trials, case-control, descriptive, and qualitative studies. The total sample size for all studies was 1867 respondents, while the sample size for each article reviewed varied between 10 and 791 respondents, in a variety of care settings. The AI systems or applications used, and their impact were examined in each study. Table 1 provides an overview of the article and sample characteristics.

Table 2 summarizes the uses and impact of AI in mental health from the selected articles. There was continuous usage of AI platforms in mental health across the eight studies. Three studies used Machine Learning (ML), two used AI chatbots, and the rest employed other methods of AI.

Discussion
Role of AI and its impact to mental health
This integrative review focused on the insights from the eight studies on the role of artificial intelligence (AI) in mental health services. Technology has been an important key to support the health sector seeking to adapt quickly and safely to rising mental health needs. The burst of innovations and digital solutions using AI in all sectors of society, is being harnessed to help address the fast-paced demand due to resource inefficiency in the mental health system. One of these innovations is the development of a “thinking machine” in AI first introduced to imitate and replace human cognitive function. Nadarzynski et al. (2019) used AI-led health chatbot systems for healthcare, which makes use of huge datasets, and can be used to amplify decision-making and analytical processes while mimicking human intelligence. The health chatbots served as digital access to clinicians and reduced face-to-face consultation.
According to Morales et al. (2017), suicide is the most feared consequence of mental illness. The group used decision tree techniques in AI as an easy tool for determining factors and thereby reducing the risk of suicide. The method employed various variables as an assessment mechanism in identifying suicidal treatment. These can also guide therapeutic interventions such as psychological well-being, feelings of self-worth and reasons to continue living even when a person is in overwhelming situations. Therefore, fast and simple mental health therapy can be generated for emotional support and suicide prevention.
Organisciak et al. (2021) developed RobIn, a Robust, Interpretable deep network data is modeled to suggest a possible schizophrenia diagnosis. The group developed a robust, interpretable network that outperforms other machine learning methods for the diagnosis of schizophrenia. The group found out that this model reached a 98% accuracy level. Therefore, robustness in clinical settings is far better executed than other ML tools. The researchers intend to continue to develop Robln to identify behavioral features that clinicians should pay special focus to when interacting with people with schizophrenia.
Blease et al. (2020) explored psychiatrists’ views on the effects of AI and ML on new patients. This research demonstrated a cross-cultural understanding of professional psychiatrists' perspectives on the potential impact of future technology consultations. Similarly, Thenral & Annamalai (2020) examined psychiatrists' perspectives on the potential impact of new technology on the next generation of healthcare practitioners using AI and ML. The respondents agreed that they are entering a new era of mental health technology that is exciting and is promising for the future but also cited “ethical, legal, accountability, and regulatory implications as challenges” (p. 336).
Woebot, Wysa, and Tess are three conversational AI agents that use a convenient telehealth approach to recognizing symptoms of depression and anxiety (Fulmer et al. 2018; Fitzpatrick et al. 2017; Inkster et al. 2018). These mental health apps aid users to develop assertiveness to express themselves through conversational mobile technology. The aim is to provide a convenient way anytime and anywhere for users to identify symptoms of depression and anxiety. The apps use simple navigation and a user-friendly approach that is accessible with an instant touch of the fingers 24 hours a day. These three psychological artificial intelligences (AI) deliver cognitive behavioral therapy through these effective digital interfaces to provide therapy to help cope with feelings of depression and anxiety.
In addition, one study showed an average of 70% of smartphone users are willing to engage in mobile mental health app monitoring (Torous et al., 2014). Other studies demonstrated a need for trained therapists to combine with AI chatbots to provide effective care (Nadarzynski et al. 2019; Fulmer et al. 2018).
Impact during COVID- 19
AI became a powerful tool that unceasingly responded to the global crisis pandemic in many ways. The call for advanced technologies reached a climax to respond to the challenges brought on by this virus surge. Moreover, the essential role of innovative AI in this COVID-19 pandemic presented a ground-breaking approach to global recovery. The advancement of these new technologies has become life-changing in enhancing and promoting mental health.
During the COVID-19 pandemic, large amounts of data were analyzed quickly to identify risks, recommend interventions, and streamline workflow through AI (Thenral & Annamalai, 2020). The application of artificial intelligence (AI) in the mental health field can help professionals make better decisions and facilitate the creation of patient-specific treatments. Telepsychiatry helps close the existing treatment gap in accessing high-quality mental health care. The mental health struggle was very evident during these challenging times. Inkster et al. (2018) recognized that an AI-enabled, empathetic, text-based, conversational, mobile mental well-being app benefited users experiencing depression, isolation, or paranoia brought on by the pandemic. These AI applications played a significant role in creating and developing positive self-expression and coping skills for its users.
Implications for practice
Over the years, the popularity of using artificial intelligence in healthcare has escalated (Agyemang-Gyau, 2021), and incorporating it in the mental health field displays benefits and potential life-changing opportunities that provide a significant boost to the healthcare industry, as well as in nursing practice. In addition, AI played a substantial role in the COVID-19 pandemic as its applications shed more light on its benefits in detecting various mental health problems among the general population. In shaping the future of care, AI has the potential to help nurses improve the quality and efficiency of care, benefiting both patients and clinicians (Douthit et al., 2022). Specialized nurses, especially nurse informaticists will play a massive role in implementing artificial intelligence in healthcare and nursing, especially in mental health settings.
Limitations
This kind of powerful technology also has its limitations, especially regarding the patient it caters to in mental health services. Not everyone has the means to access modern technology. For instance, patients need quickly answered medical advice or opinions regarding their disease or what they feel at that exact moment. Another limitation of AI in mental services is that it would be costly since it would involve using expensive machines and such. Rigby (2019) stated that one of the ethical dilemmas that AI could face is the risk to a patient's privacy and confidentiality. We must be able to analyze the boundaries between a professional’s and a machine’s role in patient care. There is no denying that AI can put limitless reach into practice, but there is still a lot to integrate and learn about to incorporate it safely and ethically into the future of healthcare.
Conclusion
In developing a high standard of patient care, AI can enhance the accuracy of diagnostic processes and patient-centered treatments and anticipate clinical outcomes more effectively and efficiently. Additional research is needed to confirm the success of the technology-based care approaches utilized in the mental health industry. As with most breakthroughs in life, the further development of artificial intelligence will have both positive and negative implications on our health system. Additional research is required, and it should pay particular attention to patients’ direct responses and changes in their mental health resulting from this kind of therapy. The future AI in mental healthcare services will emphasize high levels of service integration.
Online Journal of Nursing Informatics
Powered by the HIMSS Foundation and the HIMSS Nursing Informatics Community, the Online Journal of Nursing Informatics is a free, international, peer reviewed publication that is published three times a year and supports all functional areas of nursing informatics.
-
References
Agyemang-Gyau, P. (2021). Artificial intelligence in healthcare and the implications for providers. Online Journal of Nursing Informatics (OJNI), 25(2). https://www.himss.org/resources/online-journal-nursing-informatics
Blease, C., Locher, C., Leon-Carlyle., M., & Doraiswamy, M. (2020): Artificial intelligence and the future of Psychiatry: Qualitative findings from a global physician survey. Digital Health, 6, 1-8. https://doi.org/pdf/10.1177/2055207620968355
Douthit, B. J., Shaw, R. J., Lytle, K. S., Richesson, R. L., & Cary Jr, M. P., (2022) Artificial intelligence in nursing. American Nurse. https://www.myamericannurse.com/ai-artificial-intelligence-in-nursing/
Fitzpatrick, K.K., Darcy, A., & Vierhile, M., (2017): Delivering cognitive behavior therapy to young adults with symptoms of depression and anxiety using a fully automated conversational agent (Woebot): A randomized controlled trial, JMIR Mental Health 2017;4(2), e19. https://doi.org/10.2196/mental.7785
Fulmer, R., Joerin, A., Gentile, B., Lakerink, L., & Rauws, M. (2018). Using psychological artificial intelligence (Tess) to relieve symptoms of depression and anxiety: Randomized controlled trial. JMIR Mental Health 2018;5(4), e64. https://doi.org/10.2196/mental.9782
Han, J., Zhang, Z., Mascolo, C., André, E., Tao, J., Zhao, Z., & Schuller, B. W. (2021). Deep learning for mobile mental health: Challenges and recent advances. IEEE Signal Processing Magazine, 38(6), 96-105. https://doi.org/10.1109/MSP.2021.3099293
Inkster, B., Sarda, S., & Subramanian, V., (2018). An empathy-driven, conversational artificial intelligence agent (Wysa) for digital mental well-being: Real-world data evaluation mixed-methods study. JMIR Mhealth Uhealth 2018;6(11), e12106. https://doi.org/10.2196/12106
Kaminski, J. (2020). Share mHealth apps to promote summer fun safety. Online Journal of Nursing Informatics (OJNI), 24(2). https://www.himss.org/resources/share-mhealth-apps-promote-summer-fun-s…
Melnyk, B. M., & Fineout-Overholt, E. (2015). Making the case for evidence-based practice and cultivating a spirit of inquiry. Evidence-based practice in nursing & healthcare: A guide to best practice (3rd ed). Wolters Kluwer.
Morales, S., Barros, J., Echávarri, O., GarcĂa, F., Osses, A., Moya, C., Maino, M. P., Fischman, R., Núñez, C., Szmulewicz, T., & Tomicic, A. (2017). Acute mental discomfort associated with suicide behavior in a clinical sample of patients with affective disorders: Ascertaining critical variables using artificial intelligence tools. Frontiers in Psychiatry, 8, 7. https://doi.org/10.3389/fpsyt.2017.00007
Nadarzynski, T., Miles, O., Cowie, A., & Ridge, D. (2019). Acceptability of artificial intelligence (AI)-led chatbot services in healthcare: A mixed-methods study. SAGE Journal Digital health, Volume 5. https://doi.org/10.1177/2055207619871808
Organisciak, D., Shum, H.P.H., Nwoye, E., & Woo, W.L., (2022). RobIn: A robust interpretable deep network for schizophrenia diagnosis. Expert Systems with Applications, Volume 201. https://doi.org/10.1016/j.eswa.2022.117158
Rigby, M., (2019) Ethical dimensions of using artificial intelligence in health care AMA J Ethics. 2019;21(2):E121-124. https://doi.org/10.1001/amajethics.2019.121
Shatte, A. B. R., Hutchinson, D. M., & Teague, S. J. (2019). Machine learning in mental health: A scoping review of methods and applications. Psychological Medicine, 1–23. https://doi.org/10.1017/s0033291719000151
Tandon, N., & Tandon, R. (2019). Machine learning in psychiatry- Standards and guidelines. Asian Journal of Psychiatry. https://doi.org/10.1016/j.ajp.2019.09.009
Toronto, C. E., & Remington, R. (Eds.). (2020). A step-by-step guide to conducting an integrative review. Springer International Publishing.
Thenral, M., & Annamalai, A., (2020): Challenges of building, deploying, and using AI-enabled telepsychiatry platforms for clinical practice among urban Indians: A qualitative study. Indian J Psychol Med. 2021 Jul;43(4):336-342. https://doi.org/10.1177/0253717620973414
Torous, J., Chan, S. R., Tan, S. Y., Behrens, J., Mathew, I., Conrad, E. J., Hinton, L., Yellowless, P., Keshavan, M., (2014) Patient smartphone ownership and interest in mobile apps to monitor symptoms of mental health conditions: A survey in four geographically distinct psychiatric clinics. JMIR Mental Health 23.12.2014 in Vol 1, No1 (2014): Jul-Dec. http://doi.org/10.2196/mental.4004
Author Bios
Maricar Agapito, RN is working as a Nurse Supervisor at Marikina Doctors Hospital and
Medical Center and is a graduate student in the Master of Science in Nursing program at St. Paul University- Philippines.Quinn Martin Aquino, RN is working as an Emergency Room Nurse at the Calamba Medical Center and is a graduate student in the Master of Science in Nursing program at St. Paul University- Philippines.
Maria Stephanie Barreiro, RN is a staff nurse assigned in the Surgical-Oncological ward of Cardinal Santos Medical Center is a graduate student in the Master of Science in Nursing program at St. Paul University- Philippines.
Riolivia Corsino, RN is working as a Step-down ICU Staff Nurse at King Abdulaziz Hospital, Jeddah Saudi Arabia and is a graduate student in the Master of Science in Nursing program at St. Paul University- Philippines.
Neumann Heinz Quitalig, RN is working as a USRN at Shearwater Health and is a graduate student in the Master of Science in Nursing program at St. Paul University- Philippines.
.
Roison Andro Narvaez, MSN RNÂ CMCS CLDP LGBH is a Remote Clinical Case Manager at Ace Home Health and Hospice (Orinda, California), and is a doctoral student of the PhD in Nursing program at St. Paul University- Philippines. (Corresponding author)